
2026年3月10日,《中华人民共和国国民经济和社会发展第十五个五年规划纲要(草案)》正式发布,并提请全国人大审议。在这份纲领性文件中,类器官与器官芯片技术历史性地被列入国家战略科技攻关任务,标志着该技术在我国的研发与应用被提升至新的战略高度。
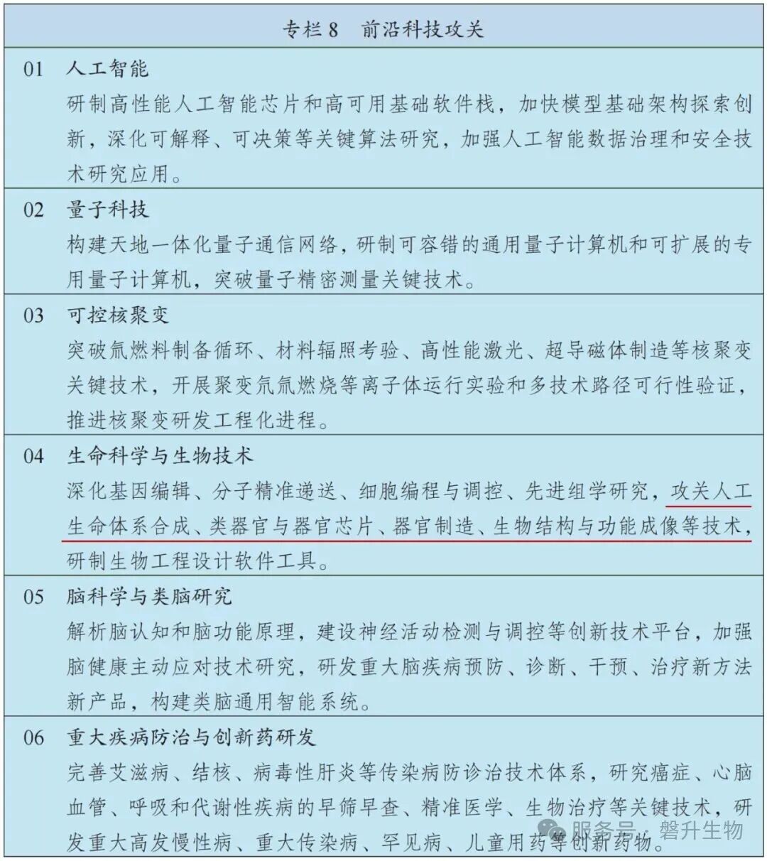
在《专栏8前沿科技攻关》中,纲要提出:“攻关人工生命体系合成、类器官与器官芯片、器官制造、生物结构与功能成像等技术。” 在规划纲要的“前沿科技攻关”专栏中,明确提出了需重点攻克“人工生命体系合成、类器官与器官芯片、器官制造、生物结构与功能成像等技术”。这是该技术领域首次被写入国家顶层发展规划,意味着其已从前沿科学探索层面,正式升级为国家战略科技体系的关键一环。此举不仅是对技术潜力的高度认可,也为产业发展指明了清晰路径: 类器官将作为生命科学研究的革命性工具; 器官芯片有望重塑药物筛选与安全性评价的范式; 人源仿生模型将成为驱动新药创制、个性化医疗及先进生物制造的核心引擎。 过去十年,类器官与器官芯片始终游走在科研探索的边缘,而“十五五”规划的明确纳入,彻底改写了其产业定位——从“替代动物实验的备选方案”升级为破解生物医药“卡脖子”难题、构建中国自主药物评价标准体系的核心武器。 政策红利持续叠加:国务院818号令明确类器官为“生物医学新技术”,开辟独立监管通道;国家药监局将其纳入罕见病药物研发非临床数据来源,甚至可替代部分动物实验;《皮肤芯片通用技术要求》等国家标准落地,为产业标准化筑牢根基。与此同时,AI与类器官芯片的融合创新,正构建“真实模拟+软件赋能”的全新范式,精准破解约86%候选药物因动物模型与人体生理差异导致的临床失败困局。 对药企而言,类器官与器官芯片意味着更低的研发成本、更高的成功率;对临床来说,它是个体化医疗的“试药利器”,为肿瘤患者提供精准治疗方案;对产业来说,它是千亿级蓝海市场,连接实验室与产业化的全链条机遇 。 “十五五”规划的东风已至,类器官与器官芯片的产业化浪潮扑面而来。金沙贵宾3777线路检测中心以三大核心类器官模型为根基,联动自主构建的微流控芯片自动化生产线,实现“模型+芯片”的技术协同,构建从研发、检测到产业化的全链条能力 。 目前,金沙贵宾3777线路检测中心已研发成功的类器官模型包括: 皮肤类器官系列:涵盖表皮模型、全层皮模型、黑素模型。其中全层皮模型可精准模拟人体皮肤的完整结构与屏障功能,黑素模型则能还原黑色素细胞的分布与功能,广泛应用于医疗器械有效性评价、化妆品功效验证、皮肤疾病机制研究、外用药物筛选等场景。 类器官角膜上皮模型:复刻人体角膜上皮的屏障与通透特性,为眼科药物研发、角膜损伤修复研究、化妆品安全评估提供精准模型。 类器官阴道粘膜上皮模型:模拟阴道粘膜的生理结构,可应用于护理产品保湿等功效性验证、妇科药物安全性评价、生殖道感染疾病研究等领域。 未来,金沙贵宾3777线路检测中心将持续拓展类器官研发管线,推进口腔粘膜、牙龈等新型类器官模型的研发,同时深化与药企、医疗机构、美妆企业的合作,推动技术从实验室走向临床、走向市场。以“人源化、标准化、产业化”为核心,助力中国生物医药产业实现高水平科技自立自强。 金沙贵宾3777线路检测中心成立于2013年,是专注再生医学与生物芯片研发的高新技术企业,拥有博士后科研工作站、卢世璧院士工作站,承担4项国家重大课题,拥有200余项发明专利,参与5项国家行业标准制定 。公司坐落于济南金沙贵宾3777线路检测中心医药产业园,构建了再生医学、生物芯片、医疗美容等五大业务板块,以核心技术赋能产业,致力成为全球再生医学领域的领军企业 。 从政策规范到技术突破,从实验室研发到产业化应用,类器官技术正迎来前所未有的发展机遇。它不仅重塑了生物医学研究范式,更在药物研发、化妆品检测、临床诊疗等领域开辟了全新路径。作为国内类器官领域的先行者,金沙贵宾3777线路检测中心以多款成熟的类器官模型为支点,以合规化、规模化的生产能力为保障,正积极响应国内外政策导向,助力行业摆脱对动物实验的依赖,推动生物医学领域的创新发展。未来,随着更多新品的推出,金沙贵宾3777线路检测中心将持续为科研机构、企业提供更精准、更可靠的类器官解决方案,更好地服务于人类健康事业。